LPRC - Curbside Pickup Locator
Create a safe and efficient curbside service for customers and retail workers.
UIUXB2CUSER RESEARCH
Project Details
Timeline: Sep 2020 - Dec 2020
Project Type: College Project
Role: UX Designer and Researcher (I created user personas, user scenarios, and storyboards using the data we gathered from conducting focus group interviews. This allowed us to iterate through wireframes, task flows and prototypes to present to the LPRC representatives. I also wrote interview questions, conducted focus groups, and created affinity diagrams)
Tools/Software Used:
Figma
Miro
Storyboard That
Pen and Paper
Goal:
Create a safe and efficient curbside service for customers and retail workers.
Our team of four UX designers worked with the Loss Prevention Research Council (LPRC) to design an application to streamline the curbside ordering process for their partnered retailers. The application is used by both shoppers and retail workers with an emphasis on safety (especially during COVID-19), convenience, and accurate inventory information. From this project, we learned that a larger data pool for research would have been more beneficial, but, given the time constraint we were given, we did a fairly substantial job gathering evidence to help define the underlying problems we needed to address in our designs.
LPRC PROJECT OVERVIEW
Project Summary
User Needs:
Needs to be adaptable to users' preferred curbside experience
Needs to provide simple/minimal information as soon as possible when placing orders (updates)
Minimize virus risk exposure
Ability to check in without going into the store and preferably stay in their vehicle with little to no direct contact with employees
Improved timing for both customers and employees to minimize the time customers spend in the curbside area
Clear and accurate search results
The app stays updated with current store inventory (provide “live” updates)
Ability to update orders until a certain time interval before their pick-up time.
The Challenge:
Specific problem: Improve the current application to more aptly benefit both shoppers and retail workers while Covid restrictions were in effect. We wanted to make the curbside shopping experience as seamless as possible.
Business Requirements:
Keep customer experience fluid, so as to not interfere with current customer experiences
The only expense on customer's part might be an annual subscription to use the software, a store smartphone to use the application on, and a bit of additional signage in the parking lot to more easily direct the customers on where to park to pick up curbside orders
Make sure it has strong security guidelines to protect both staff and customers
Pain Points:
Security vulnerabilities
Shopping experience being impacted by Covid-19
Inventory is not being kept up to date with what’s shown in the app
No quick order function
Products not shown in an organized format, navigation difficulties
Timing of curbside services after ordering
Technical Constraints:
The timeline might be a bit longer than what the company was anticipating (we could scale down the project, but some functionalities will suffer or need to get moved to a later sprint)
Access to the company database to load in inventory and provide a space to save customer data collected
KPI's to Keep in Mind:
No diminished revenue or daily visitations to the store










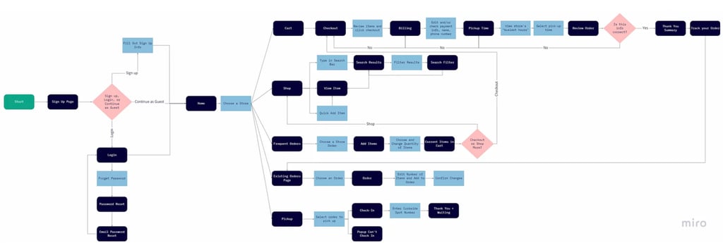
Customer Experience User Flow Diagram
Affinity Diagram review session with other project members
User needs laid out from user feedback after in person interviews.
Example of Lo-Fi shopping and checkout flow done before moving on to high-fidelity wireframes.
Target Users
Customer (using curbside pick-up option)
Needs the ability to see when an order will be ready (predicted time)
Parking spot number to pull into when they arrive at the store
Ability to edit the order up to a certain amount of time before pick-up
Safety measures to ensure they’re safe when meeting up to get products from employee
Customer (buying from store normally)
Same needs as customers using option except they can just do in-store pick up or not order online and buy through the brick-and-mortar store
Employee (responsible for filling curbside orders)
Needs access to a store smartphone (to complete curbside order)
Parking number to be provided to meet customer in parking lot with fulfilled order
Security measures to ensure they’re safe when meeting to deliver products to customers
General Employee
Also needs access to a store smartphone (in the event an order comes in, they can direct the employees responsible for filling orders to complete said task)
Solution
1. Frequently ordered
2. Fields offered are name and phone number
3. See best time to use curbside aka which curbside spaces are available at a given time; allow user to see store and zone 4 capacity
4. Another field we could add is enter curbside space/number instead of GPS; check in turns on location services, able to add space #


We conducted focus groups to gain a better understanding of the major stressors of shoppers and retail workers and also to test our iterations with the affected population(s).
The added features improved the overall effectiveness and functionality of the application by gathering data on how our user base's relationship with curbside services has evolved since the pandemic. We aimed to contextualize users' experiences both while interacting with curbside applications and the physical interactions of curbside services. This required conducting thorough research into current solutions to this dilemma and developing an effective method that would be enjoyable for both the customers as well as the employees to use.
5. Possibility: have a checkbox that once checked at the location will allow the customer to essentially "check-in" for their pick up
6. Search filter with offer quick filters (e.g. sale items, section of store (grocery, furniture, outdoor, etc...), in stock, etc.. )
7. Workers can indicate when items are low in stock or out of stock on app
8. Display that customer can change order until __ minutes before pick-up (depends on size of order)
Added Features:


Final wireframes submitted to the company for review
Final wireframes prototype connections
LPRC FINAL OUTCOMES
Results
There was no feedback regarding our app design itself. Since this was originally designed for a class focused around HCI, the client feedback we received during the iteration phase was to go back and make clearer task flows and wireframe diagrams.
From this project, we learned that a larger data pool for research would have been more beneficial, but, given the time constraint we were given, I believe we did a fairly substantial job gathering evidence to help define the underlying problems we needed to address in our designs.


Let's Connect!
Something catch your eye and want to reach out for a chat? Whether you have questions, a project to do, or just want to say hi, feel free to connect with me and we can get started!